拟南芥在植物研究领域具有崇高的地位,被科学家誉为“植物中的果蝇”。拟南芥的研究为粮食增产、农作物抗逆、植物保护等领域做出了重要贡献。全世界有近万家实验室正在对拟南芥进行遗传分析、基因克隆和功能基因组等科学研究。然而,目前拟南芥参考基因组还存在大量的缺失序列,尤其是在细胞分裂过程中起到重要作用的着丝粒序列和与衰老相关的端粒序列。这些序列存在大量高度重复的片段,给基因组组装带来了巨大困难,阻碍了科学家对该区域序列及其功能的研究。
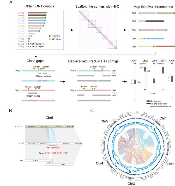
完整组装拟南芥基因组,尤其是完成着丝粒和端粒序列的组装是当今科学界亟待破解的世界难题。为了解决这一难题,并在拟南芥基因组完成图的研究中贡献中国智慧,西安交通大学信息与生物医学交叉团队在首席科学家叶凯教授的带领下,基于在鸦片罂粟及人类基因组组装(Science, 2018;Science, 2021)所积累的经验,设计了综合利用不同测序技术优势的混合测序策略,提出细菌人工染色体为锚点的序列替换新策略,实现了仅剩两个缺口的高质量拟南芥基因组Col-XJTU。该基因组完成了三号、四号及五号染色体着丝粒的无缺口组装,并完成了一号和二号染色体大部分着丝粒的组装。此外,该基因组的碱基准确性和结构准确性均高于目前的参考基因组TAIR10.1,值得一提的是,Col-XJTU以哥伦比亚(Columbia)生态型和西安交通大学英文缩写命名,凸显了该研究中的中国智慧。该研究以“High-quality Arabidopsis thaliana Genome Assembly with Nanopore and HiFi Long Reads”为题发表在国际生物信息学著名学术期刊《基因组蛋白质组与生物信息学报》(https://doi.org/10.1016/j.gpb.2021.08.003)西安交通大学自动化学院叶凯教授和计算机学院杨晓飞副教授为共同通讯作者,自动化学院王博助理教授为论文第一作者。西安交通大学信息与生物医学交叉团队的多名博士和硕士研究生参与了该研究工作。

基因组组装流程示意图
该研究得到国家自然科学基金、国家重点研发计划、中国博士后科学基金等项目资助。
西安交通大学信息与生物医学交叉团队长期致力于基因组组装与结构变异研究,该研究工作是叶凯教授课题组在基因组组装领域多项研究成果发表在Science,Nature Communications等国际著名期刊后的又一重要进展。
文章链接:https://www.sciencedirect.com/science/article/pii/S1672022921001741
课题组网站:http://gr.xjtu.edu.cn/web/kaiye